4月1日,三大指数集体上涨,截至发稿上证综指上涨1.04%,深证成指上涨1.1%,创业板指上涨1.18%。上证科创板芯片设计主题指数上涨2.61%,该指数成分股中,芯原股份上涨超9%,灿芯股份与裕太微上涨超5%,寒武纪上涨近...
-
发布了文章 2026-04-01
OpenAI完成1220亿美元融资,科创芯片设计ETF天弘标的指数涨超2.6%,连续两日获资金净流入
-
发布了文章 2026-03-31
渝开发:拟注册发行不超过3.3亿元中期票据
来源:上海证券报·中国证券网 上证报中国证券网讯 渝开发3月31日晚间公告,为确保到期债务足额偿还,并结合当前债券市场环境及自身资金规划,公司拟向中国银行间市场交易商协会申请注册发行不超过3.3亿元(含)的中期票据,期限不超...
-
发布了文章 2026-03-26
【中国银河宏观】油价大幅上涨,宏观影响几何?
...
-
发布了文章 2026-02-20
亚马逊如今成为美国最大企业,回顾其超越沃尔玛的17年征程
沃尔玛自 2009 年以来一直稳居美国营收最高企业榜首 作者:萨拉・纳绍尔、肖恩・麦克莱恩 亚马逊年度营收超越沃尔玛,成为美国营收规模最大的企业:亚马逊营收7169 亿美元,沃尔玛为7132 亿美元。...
-
发布了文章 2026-02-16
纯白色石英砂滤料商品报价动态(2026-02-15)
生意社02月15日讯 交易商 品牌/产地 交货地 最新报价 河南汇亿海净水材料有限公司 国产...
-
发布了文章 2026-02-10
韩国表示 Coupang必须在数据泄露调查中解决安全漏洞问题
韩国有关部门周二表示,电商巨头Coupang必须修复其安全系统中的漏洞,官方认为正是这些漏洞导致了该公司大规模数据泄露事件。 韩国科学部公布了由政府主导的此次事件的初步调查结果,称数据泄露系Coupang前工程师所为...
-
发布了文章 2026-02-09
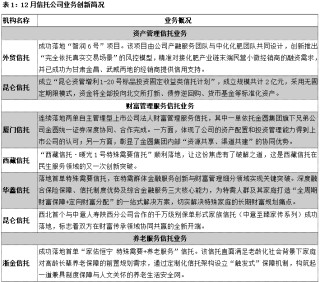
1月资管信托月报:市场整体遇冷,组合投资成非标政信主流
文章来源:用益研究 主要内容: 1、本月资产管理信托成立市场遇冷,市场收缩态势显著。年末冲量效应消退叠加春节前资金回笼,信托理财需求阶段性减弱,合规优质非标信托项目供给收缩了,以固收类标品信托产品为主的标品信托业...
-
发布了文章 2026-01-30
监管火速通报某基金公司违规销售,暂停新发,高管遭追责,处罚全文来了
专题:一日吸金120亿烫手,德邦爆款基金将如何收场? 来源:财联社 财联社1月30日讯(记者 闫军)近日监管发布机构监管通报,通报了对涉嫌违规销售某基金公司的处罚。 该通报称,近日,某基金公司管理的基金产品单日申...
-
发布了文章 2026-01-28
开盘|国内期货主力合约涨跌不一,碳酸锂涨超5%
...
-
发布了文章 2025-12-29
通业科技:暂不召开股东会
郑重声明:东方财富发布此内容旨在传播更多信息,与本站立场无关,不构成投资建议。据此操作,风险自担。...
-
发布了文章 2025-12-26
日本计划2026财年减少超长期政府债券发行量
日本计划在4月份开始的财政年度减少政府债券发行,重点是降低超长期债券发行规模。 日本财务省周五表示,通过拍卖向机构投资者发行的政府债券总额将为168.5万亿日元(1.1万亿美元),比上一财年的最初计划减少了3.8万亿...
-
发布了文章 2025-12-26
拉普拉斯大宗交易成交200.00万股 成交额6086.00万元
拉普拉斯12月25日大宗交易平台出现一笔成交,成交量200.00万股,成交金额6086.00万元,大宗交易成交价为30.43元,相对今日收盘价折价16.88%。该笔交易的买方营业部为国泰海通证券股份有限公司杭州延安路证券营...
-
发布了文章 2025-12-22
华尔街前瞻:年末能否迎来“圣诞涨势”?投资者期待收官行情为2025年强劲表现锦上添花
期待美国股市上演传统假日上涨行情的投资者,正遭遇市场波动,这一波动或使市场在年底前持续处于紧张状态。 尽管 2025 年各大股指整体走势向好,但作为基准指数的标普 500 指数本月以来小幅下跌,与历史上 12 月通...
-
发布了文章 2025-11-20
基金‘规模’大小影响收益吗?
在基金投资中,很多投资者会关注基金规模这一因素,好奇它是否会对基金收益产生影响。实际上,基金规模对收益的影响是多方面的,需要从不同类型的基金以及市场环境等角度来综合分析。对于主动管理型股票基金而言,基金规模过大可能会对收益产...
-
发布了文章 2025-11-20
年内48只成长型基金分红累计金额超35亿元
本报记者 彭衍菘 今年以来,此前鲜少分红的成长风格基金动作频频。Wind资讯数据显示,截至11月19日,年内已有48只成长型基金(统计全部份额)实施分红,累计分红金额达35.56亿元,其中有25只为近三年来首次实施分...
-
发布了文章 2025-11-11
武汉市黄陂区知意工艺品工作室(个体工商户)成立 注册资本10万人民币
天眼查App显示,近日,武汉市黄陂区知意工艺品工作室(个体工商户)成立,法定代表人为胡子怡,注册资本10万人民币,经营范围为一般项目 : 工艺美术品及收藏品批发(象牙及其制品除外);工艺美术品及收藏品零售(象牙及其制品除外)...
-
发布了文章 2025-11-09
辉瑞将以100亿美元收购Metsera 结束与诺和诺德的竞购战
辉瑞公司已同意以100亿美元收购Metsera,此前该公司与诺和诺德公司就这家减肥药初创企业展开了激烈的竞购战。 Metsera于当地时间周五晚些时候表示,辉瑞将支付至多每股86.25美元,其中包括每股65.60美...
-
发布了文章 2025-06-08
如何计算特定装修龙骨用量?计算用量的方法和依据是什么?
在房产装修中,龙骨是一种常用的材料,用于支撑和固定天花板、墙面等结构。准确计算特定装修中龙骨的用量,不仅可以避免材料浪费,还能有效控制装修成本。下面将详细介绍龙骨用量的计算方法和依据。首先,需要了解龙骨的类型。常见的龙骨有木...
-
发布了文章 2025-06-06
立新能源5次修改定增预案有息负债逼近百亿 上市次年业绩变脸坏账减值加速攀升
专题:新浪财经上市公司研究院 出品:新浪财经上市公司研究院 作者:昊 日前,立新能源发布《2023年度向特定对象发行A股股票预案(第五次修订稿)》,继续推进定增融资事项。...
-
发布了文章 2025-06-06
大乡里(广东)山泉有限公司成立 注册资本500万人民币
天眼查App显示,近日,大乡里(广东)山泉有限公司成立,注册资本500万人民币,经营范围为许可项目:饮料生产;食品销售。(依法须经批准的项目,经相关部门批准后方可开展经营活动,具体经营项目以相关部门批准文件或许可证件为准)一...










