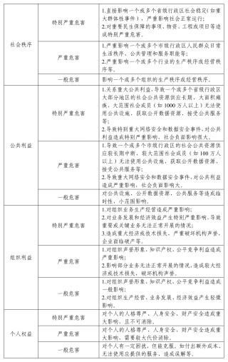
网站首页 / 李雅婷
1 2