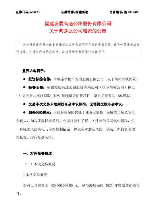
11月27日金融一线消息,福建发展高速公路股份有限公司11月26日发布公告称,拟以1.8亿元参与海峡保险2025年度增资扩股项目,增资后持有其18%股权。
美官员:失踪美军飞行员已被找到 营救行动仍在进行
拼出一个“黄金周”,千亿级消费新引擎来了
洪灝最新对话:A股先下再上,黄金未来再翻一倍也没问题
同比增长489%!一季度港股IPO融资近1100亿港元
人保财险佛山市分公司被罚 给予投保人合同外利益等
国际能源署警告:各国不要伊朗战争期间囤积燃料 4月损失的原油或将翻倍
国内航线燃油附加费今起调整 800公里以上航段收取120元
乙二醛水溶液商品报价动态(2026-04-04)
发表评论
2025-11-27 18:59:42回复
2025-11-27 19:20:19回复